| নং | শিরোনাম | সেবার ধাপ | কার্যকলাপ |
|---|---|---|---|
| | |||
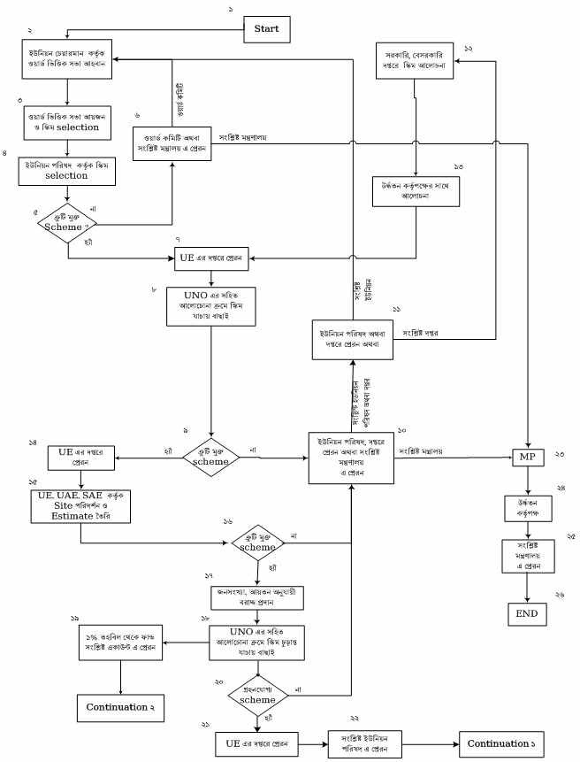
| ১ | ১% প্রকল্প বাস্তবায়ন প্রসেস ম্যাপ-২ | দেখুন | |
| ২ | হাট বাজার প্রকল্প বাস্তবায়ন প্রসেস ম্যাপ-২ | দেখুন | |
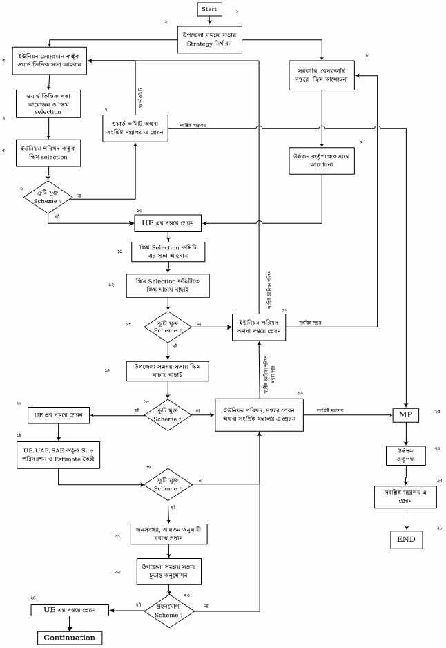
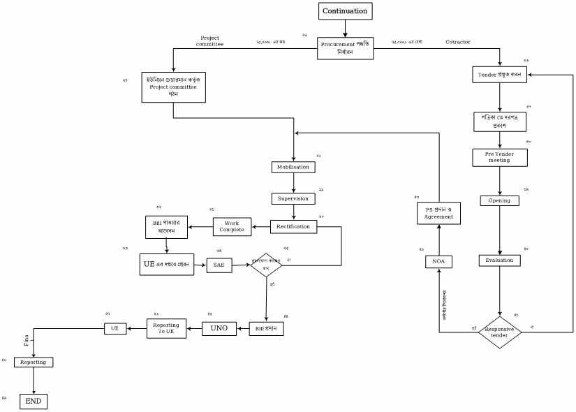
| ৩ | এডিপি বাস্তবায়ন প্রসেস ম্যাপ-২ | দেখুন | |
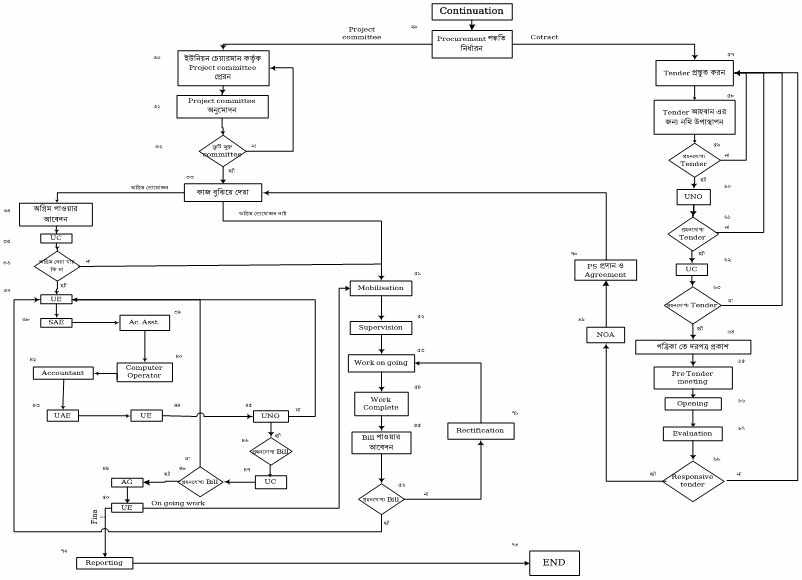
| ৪ | ১% প্রকল্প বাস্তবায়ন প্রসেস ম্যাপ-১ | দেখুন | |
| ৫ | এডিপি বাস্তবায়ন প্রসেস ম্যাপ-১ | দেখুন | |
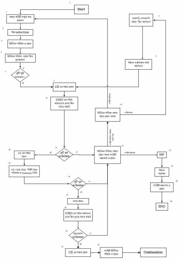
| ৬ | হাট বাজার প্রকল্প বাস্তবায়ন প্রসেস ম্যাপ-১ | দেখুন | |
| ৭ | গ্রামীণ অবকাঠামো রক্ষণাবেক্ষণ কর্মসুচী | দেখুন | |
| ৮ | node/586140 | দেখুন |